Project
A new portal empowering internal employees to efficiently sell, respond and manage clients.
Role
Lead UX/UI designer while working at Dauntless
Date
2020
Problem
USS were a very manual company, a lot of the consultations were done manually on physical forms, there wasn’t a full integrated system managing and governing their clients, a lot of it was an on-call relationship client has with representatives of. Regrettably, pricing was often made up depending on the relationships and generally who picked up the phone. There wasn’t a system across the whole of the US to govern it all. There were often employees hired solely to transfer physical documents and scan and fill them into a system. It was a very broken way of working.
User Types
Customer
Customer Care Representative (CCR)
Outside Sales Reps (OSR)
Inside Sales Reps (ISR)
National Account Manager (NAM)
Major Account Manager (MAM)
Order Entry Management (OEM)
Field Operation Services (FOS)
Understanding the customer and staff journey
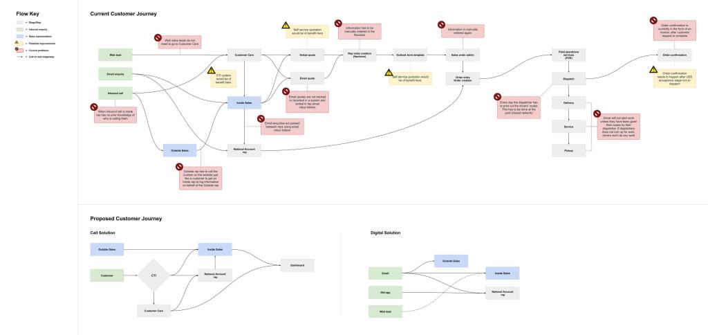
In collaboration with a technical director – I worked up the journey of how a Quote goes through to Order. We uncovered numerous issues in their approach and systems used.
Below is the journey of internal staff – and the red is all the highlighted issues within the system

Customer journey
At the time there wasn’t an application or a website for customers to work through. journeys were built of leads from the website form, inbound calls and email queries. Which were all poorly managed internally as there was no pre-existing system to hold all the data and information in a central location.
We then worked up what we wanted to propose for customers keeping it as simple as possible. The customers were often navigating a whole job themselves they did not need to go through several processes to order toilets for their job. Keeping things simple as possible for customers were key.

Concept Work


Competitor investigations
The investigation was conducted on service dashboards of direct competitors. As this was for an internal system it was very difficult to dig deep but we uncovered a wide set of insights.
Functional Flows
As this system required several aspects we broke down each of the journeys into smaller areas so they were simpler to work through and build upon. Each journey led to another part of the journey.

Wireframes
Using the base of the driver app for styling, I worked up some initial wireframes for the journey. These wireframes here are only a selection of the initial phase.
Within this application, there were several complexities on how the different user types work and how they perform their calculations. Therefore not all of the features were added in the wireframe stage as it was ongoing work with shorted timespan on the project so the design of the application has.






Exploring Styles
A wide range of design trials was done to test colour pallettes, spacing, button styles.




UI guidelines




Please note: Above is not the final UI design kit. This was iterated a few times. The above is one phase before the colour palate changed to blue.
I led the direction of the UI style, the UI kit was created with the collaborative efforts of designers at Dauntless.
Designs
This project requires a deep understanding of the infrastructure to thoroughly understand the system and how it functions. Below I am only highlighting a few screens. This was a desktop application as it was worked on in an office environment.







Tools to help employees
To strengthen the relationship of existing employees, retain and train them on a new system. Posters and training videos were n created for employees. I worked in collaboration with the technical lead and video producers to work together instructional videos.
Results
A brand new tool empowering staff
- Fast and accurate quotes and orders
- Increased customer awareness of process and status, decreasing call volume
- Simplified and streamlined experience for employees, reducing frustration and stress
- Streamlined experience for employees, reducing frustration and stress
- Faster onboarding of new technology for customer care employees through the use of video-based training
- Comprehensive training walkthrough pre-empting all queries and areas of concern







